申请劳动仲裁时候,该怎么样围绕劳动关系准确表达事实与理由部分?申请人提出仲裁请求时候应该尽量一并提出全部的,不要随意变更仲裁请求。而还有劳动者要做必要的诉前调查取证,不能够把调查和举证全交给仲裁机构和用人单位。
提醒劳动者要避免申请劳动争议仲裁的四种误区:

×错误做法:只要把事情的来龙去脉写清楚就行
√正确做法:围绕劳动关系准确表述“事实与理由”部分
要进入劳动争议仲裁程序,先要写一份《劳动争议仲裁申请书》(以下简称仲裁申请书)。仲裁申请书是劳动仲裁员接触劳动争议案件的第一手材料,而且整个立案审查和案件审理,都是围绕仲裁申请书展开的,因此,“第一印象”很重要。
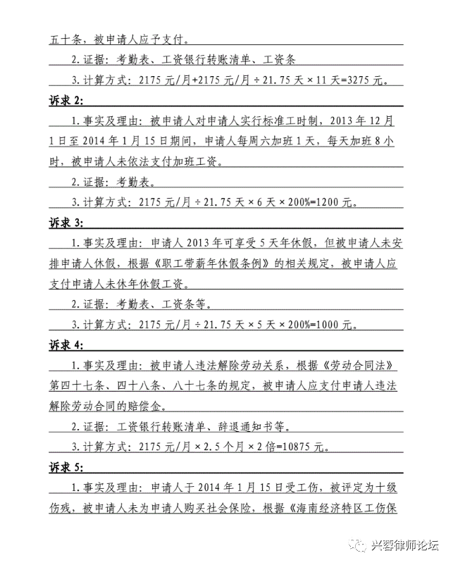
具体而言,仲裁申请书一般包括申请人信息、被申请人信息、法定代表人信息、请求事项、事实与理由等部分。
《劳动争议仲裁申请书》
其中,重点是“事实与理由”部分,该部分一般围绕双方建立劳动关系的基本事实展开,包括什么时间、到什么地点、为什么单位提供什么工种或岗位的劳动,接受什么单位的管理,由什么单位支付劳动报酬,从事的工作是否属于该单位的业务范围,以及什么劳动权益受到侵害的事实等。
没有劳动合同如何证明劳动关系

×错误做法:仲裁请求可以随意变更
√正确做法:尽量一并提出全部仲裁请求
实践中,劳动者往往随意变更仲裁请求。比如,有的劳动者在递交仲裁申请书时只提了一项仲裁请求,在依法开庭审理结束后,又觉得自己提少了,随及又向仲裁机构提出增加两项仲裁请求;有的劳动者在仲裁阶段只提了两项仲裁请求,不服仲裁裁决进入一审诉讼阶段后,又临时增加诉求。
根据相关法律规定,增加、变更仲裁请求超出规定期限的,则可能视为新的争议不被审理;新增加的仲裁请求,未依法经过劳动仲裁程序的,则可能不被审理或不予支持;对于劳动者临时增加的仲裁请求,用人单位可要求仲裁委或人民法院依法重新计算答辩和举证期限,如此直接导致的结果就是增加劳动者维权的时间成本。
因此,劳动者要尽可能地避免出现仲裁请求变来变去、随意增加变更的情形,建议在综合评判争议事实的基础上一并提出可主张的全部诉求(基于劳动仲裁或诉讼策略考虑的除外)。”
《劳动争议仲裁申请书》诉讼请求

×错误做法:调查和举证全交给仲裁机构和用人单位
√正确做法:要做必要的诉前调查取证
实践中发现,劳动者大多证据意识不强,不清楚哪些证据对自己有利,以及如何合法有效地收集证据。
诉前的调查取证是启动劳动仲裁程序的准备环节,非常重要。首先,未进入法律程序前,劳资纠纷还可以通过协商、和解或向调解机构申请调解等渠道进行解决,这个过程是最佳的收集证据时期;其次,劳动者在专业机构或者劳动法专业律师的指导下收集证据,取证的效率、证据的效力和被采信程度相对较高;再有,在通过诉前调查取证对争议事实深入了解的基础上,更易提出合法、明确、完整的仲裁请求,可少走弯路;最后,一般情况劳动争议仲裁机构在审查时会要求提供被申请人的企业工商登记等相关资料,申请人可到企业注册或登记的工商行政管理部门调取,并加盖工商行政管理部门公章。
证据清单

×错误做法:用人单位说会研究补偿,让等一等
√正确做法:仲裁申请的时效范围是一年
发生劳动争议后,不少用人单位以开会研究或向上级报告为由,一次次拖延,很容易因超过劳动仲裁时效而导致无法进入法律维权渠道。实践中,劳动者与用人单位之间就争议事项进行的协商大多是口头方式,很难有证据保留,如一旦超过一年的劳动仲裁申请时效而又无法就“时效中断或中止”进行举证时,劳动争议仲裁机构很可能会不予受理。
所以,要把握好申请仲裁的时间。首先,劳动者要在与用人单位就争议事项进行协商的同时,在一年的时效范围内预留出合理的仲裁申请准备时间;其次,劳动者要向有管辖权的劳动争议仲裁委员会递交仲裁申请书,以免走弯路。
依据规定,劳动争议申请仲裁的时效期间为一年,仲裁时效期间从当事人知道或应当知道其权利被侵害之日起计算。
文字来源:法务之家
图片来源:互联网
